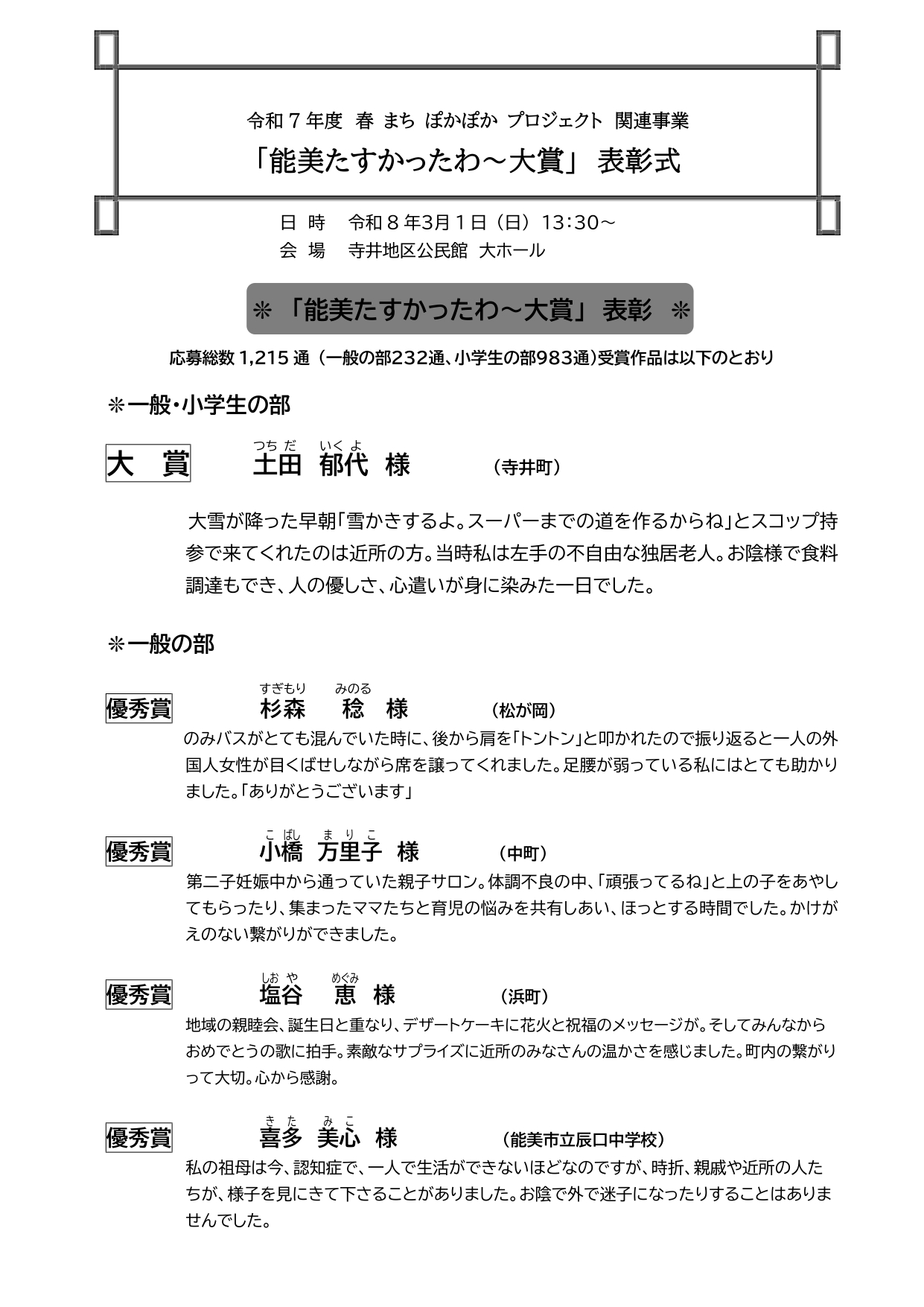
令和7年度 春 まち ぽかぽか プロジェクト関連事業
「能美たすかったわ~大賞」は、審査の結果、下記のとおり入選作品が決定しました!
◆見守りや居場所づくりなど、人との繋がりが希薄化している状況下において、地域でのあたたかいつながり、住民同士が互いに支え合い、助けたり、助けられたりの「お互いさま」の感謝の気持ち・・・皆がほっこりするような、心温まるエピソードについて100文字作文を募集しました。
応募総数 1,215作品(一般の部 232作品、小学生の部 983作品)
選考(受賞)作品は以下のとおり

沢山応募いただいた中から、最終選考に残った作品の報告集です。
(クリック🖱)
★ 100文字作文 報告集 ★
社会福祉協議会の情報発信の場としての広報誌です。地域のさまざまな社会福祉活動を年4回発行します。
<最新号>
●第83号(令和8年2月1日)
👆クリック
※【お詫びと訂正】
春 まち ぽかぽか プロジェクトのプログラム3「家族・地域の力で
できること ~ひきこもり支援のお話~ 」の実施時間につきまして、
チラシ内容に誤りがありましたので下記のとおり訂正いたします。
(誤)13時~14時30分
(正)14時~16時
ご確認のほど、よろしくお願いいたします。
令和8年2月より公式LINEを開設いたしました。本会の事業やイベントをより多くの方にお届けします。是非、お友達登録をお願いします。
登録方法
1.左記IDを検索し登録 ID【@793zsnlq】
2.下記二次元コードを読み取り登録
配信情報の詳細や、使用に関する取扱いに関しては下記運用ポリシーをご参照ください。
能美市社会福祉協議会公式LINE運用ポリシー
【お詫びと訂正】
春 まち ぽかぽか プロジェクトの
プログラム3「家族・地域の力でできること ~ひきこもり支援のお話」の
実施時間につきまして、チラシ内容に誤りがありましたので下記のとおり訂正いたします。
(誤)13時~14時30分
(正)14時~16時
ご確認のほど、よろしくお願いいたします。
↑クリックして詳細をご確認ください。
春 まち ぽかぽか プロジェクト が 『誰もが幸せに暮らせるまちをめざして!!~つながりはあなたのひと声から~』 をテーマに開催されます。
このプロジェクトは、第4次能美市地域福祉活動計画を推進する市民参画による3つの委員会が、1年間に取り組んできた活動を報告します。また、市民団体などが実践している「支え合い・助け合い・つながりあう活動」を知る機会とし、様々な地域活動について学び、理解を深める場でもあります。全20プログラムを開催します!!
ぜひ、皆様のご参加をお願い致します。
どなたでもご参加できます。
【参加方法】
🌸お気軽に直接、各会場にお越しください。
なお、プログラム1,2,3,8,15,16,18,20は、オンライン(Zoom)でも参加できます!!(申込必要)
申込みはこちらから(下記QRコード)、各プログラム番号をお申込み下さい。
申込締切2月13日(金)